计划总结MORE| 2022~2023学年度第一学期责任督学… | 01-05 |
| 2022~2023学年度第一学期责任督学… | 01-05 |
| 2021~2022学年度第二学期责任督学… | 08-18 |
| 2021~2022学年度第二学期责任督学… | 04-08 |
| 2021~2022学年度第一学期责任督学… | 04-08 |
| 2021~2022学年度第一学期责任督学… | 12-09 |
工作记录>MORE| 2026年4月武进区责任督学挂牌督导… | 04-15 |
| 2026年3月武进区责任督学挂牌督导… | 03-27 |
| 2026年1月武进区责任督学挂牌督导… | 02-02 |
| 2025年12月责任督学工作记录表 | 02-02 |
| 2025年11月责任督学工作记录表 | 11-24 |
| 2025年10月常州市中小学“利用征订… | 10-27 |
最近更新| 2026年4月武进区责任督学挂牌督导… | 04-15 |
| 2026年4月武进区责任督学挂牌督导… | 04-15 |
| 我校召开心理健康(生命关爱)工作… | 04-13 |
| 我校第十一届“晓声”科技节圆满落… | 04-13 |
| 2026年3月武进区责任督学挂牌督导… | 03-27 |
| 2026年3月武进区责任督学挂牌督导… | 03-27 |
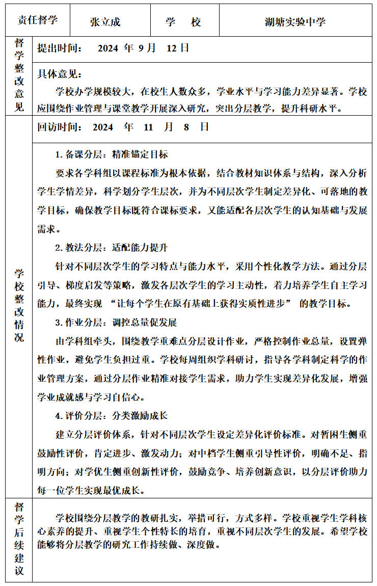
您现在的位置是: 首页 >>专题网站>>教育督导>>督学整改意见>>2024年9月责任督学督导整改意见学校处理情况记录表
2024年9月责任督学督导整改意见学校处理情况记录表
发布时间:2024-11-10
点击:
来源:原创
录入者:陈红

- 附件:

